PPT分類 PPT下載 > 行政管理PPT
文件大小 8.30MB 顯示比例 普屏4:3
文件類型 ZIP壓縮文件 PPT頁數 44頁
相關標籤 人力資源 hr 布衣公子 薪資 薪酬 工資 薪水
發布於 2022-12-16 00:41
人力資源管理。簡明薪資與薪酬設計PPT課件預覽
人力資源管理。簡明薪資與薪酬設計PPT課件介紹

人力資源管理之:簡明薪資薪酬設計PPT課件下載;
PPT製作:布衣公子;
簡明薪資薪酬設計PPT內容簡介:
第一章 薪酬設計的時機
第二章 薪酬設計的原則
第三章 薪酬設計的步驟


第一章 薪酬設計的時機
•財年末或財年初
•公司組建、合併
•企業擴大規模
•薪酬矛盾突出時
很多HR同行都經歷過公司的薪酬改革,有些公司每隔三五年就會薪酬改革一次,有時是總經理提出要求,有時是HR主動提出改革建議。不管如何,當薪酬結構或薪酬體系成為公司發展的制約時,就必須進行必要的薪酬改革了。
有人會問,進行薪酬改革的時機有沒有甚麼講究,是不是想甚麼時候進行就進行呢?比如說,老闆說,下個月人力資源部拿出一個薪酬改革方案來,我們真的下個月就拿出一個方案嗎?
人力資源管理活動的最終目的是激勵員工與企業共同發展。對員工來說,薪酬不僅是補償勞動的付出,更是對自身價值和貢獻的肯定。脫離了薪酬體系所構建的激勵基礎,所有的激勵都是空中樓閣。
因此,薪酬體系改革眾多的企業改革之中是最為重要的改革之一,同時也是最不易推行的、風險最大的改革。
由於牽動著企業上下每個員工的切身利益,貿然全盤推翻以往的分配製度,效果有可能會適得其反,輕則影響員工士氣,破壞企業的和諧氛圍;重則影響企業生產,發生嚴重事故,甚至造成惡劣的社會影響,此種失敗的先例已經發生很多。因此,薪酬體系改革對每個企業來說都是個嚴峻的挑戰。
因而,進行薪酬再設計或薪酬改革需要選擇適當的時機,以下幾個時機可以參考:
... ... ...
第二章 薪酬設計的原則
•“3E”原則/公平原則
•激勵原則
•控制性/經濟性原則
•合法原則
Equity(公平性、均衡性)是指價值的提供和獲得回報之間的平衡。一個薪資機制必須是公平的,其次才能談到激勵。
公平是薪酬設計的基礎,只有在員工認為薪酬設計是公平的前提下,才可能產生認同感和滿意度,才可能產生薪酬的激勵作用。公平原則是制定薪酬體系首要考慮的一個重要原則,因為這是一個心理原則,也是一個感受原則。
薪酬體系是否公平,會直接反映在員工工作的努力程度和工作態度上。當員工對薪酬體系感覺公平時,會受到良好的激勵並保持旺盛的工作熱情和積極性。
當員工對薪酬體系感覺不公平時,通常會採取消極的應對措施,如減低對工作的投入和責任心,不再珍惜這份工作,對企業的親和力降低,尋找低層次的比較對象以求暫時的心理平衡,或者辭職等。
... ... ...
第三章 薪酬設計的步驟
•步驟一 確定薪酬策略
•步驟二 崗位價值評估
•步驟三 市場薪酬調查
•步驟四 確定薪酬水平
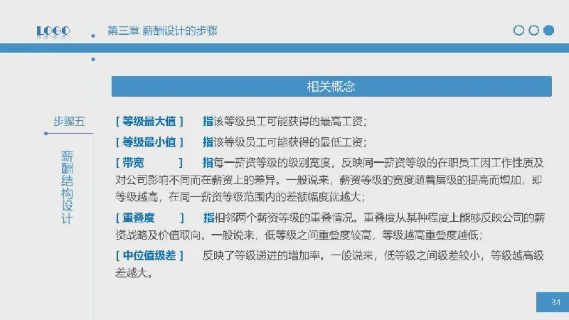
•步驟五 薪酬結構設計
•步驟六 體系實施修正
即制定薪酬體系的整體思路,該思路緣於公司總的戰略思想。
崗位價值評估是在工作崗位分析的基礎上,按照預定的衡量標準,對崗位工作任務的繁簡難易程度、責任與貢獻大小,所需資格條件以及勞動環境等各方面相對價值的多少進行測量與評定。通過對崗位價值的評估,為實現薪酬管理的內部公平公正提供依據,從而“以事定崗,以崗定薪”。
【案例】華為:推行“以崗定級、以級定薪、人崗匹配、易崗易薪”的工資制度改革,實行基於崗位責任和貢獻的報酬體系,為更多新人的成長創造空間。任何員工,無論新老,都需奮鬥。從高層管理團隊到每個基層員工,只有保持不懈怠的狀態,華為才能活著走向明天。
薪酬調查就是通過各種正常的手段,來獲取區域勞動力市場(相關企業,如競爭對手、同行等)的薪酬水平及相關信息,並通過薪酬調查結果的統計和分析,為企業的薪酬管理決策提供有效依據,從而確保企業薪酬水平的外部競爭力。
... ... ...
關鍵詞:人力資源管理PPT課件,HR培訓幻燈片下載,薪資,薪酬,工資,薪水,優秀幻燈片作品欣賞,.PPTX格式;
人力資源管理。簡明薪資與薪酬設計PPT課件下載地址
免費下載人力資源管理。簡明薪資與薪酬設計PPT課件
本站除明確標註了可商用之外的素材,僅供學習研究使用,請勿用於商業用途。
如有侵犯您的版權,請聯繫我們,我們會盡快處理。
人力資源管理。簡明薪資與薪酬設計PPT課件相關PPT模板